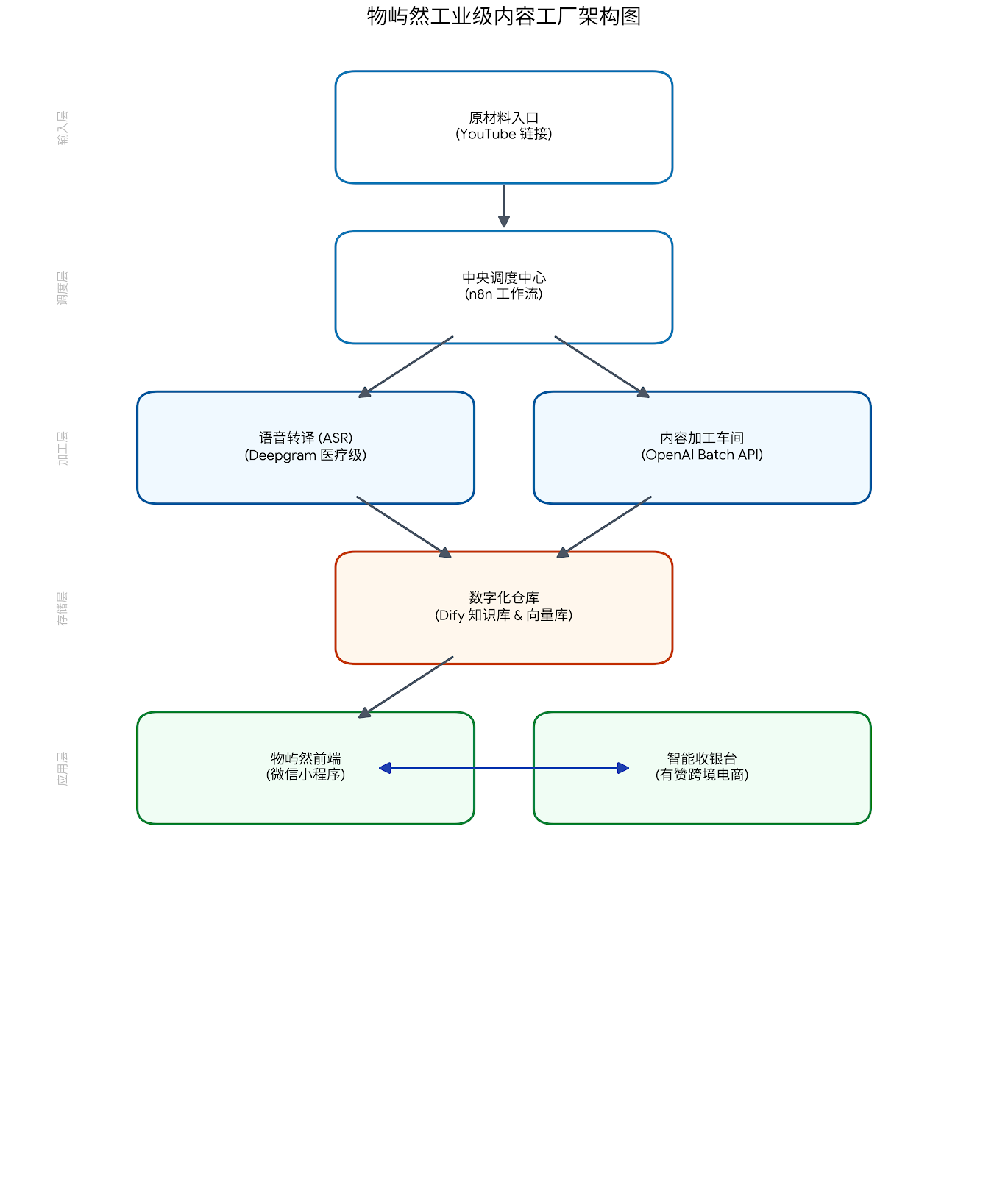
“物屿然 (ISLERAN)”是一个专注超级食物的健康品牌。我们正在构建一套工业级的内容生产线,处理全球垂直领域 5000+ 视频资产,目标是打通“内容清洗 - 知识库 RAG - 微信小程序交互 - 跨境电商闭环”。
【技术栈要求】
-
工作流编排:熟练使用 n8n (Self-hosted) 处理海量任务调度。
-
AI 引擎:Dify (Self-hosted) 架构优化与 RAG 调优。
-
API 策略:精通 OpenAI Batch API(需处理 50% 成本优化逻辑)及 Deepgram 医疗 ASR。
-
前端集成:微信小程序流式响应、Markdown 渲染及有赞云 API 对接。
【交付物与里程碑】
-
M1 (20%):基础设施部署,跑通 5000+ 视频自动化采集与 ASR 校准流程。
-
M2 (30%):全量数据 Batch 处理完成,Dify 向量库索引优化,实现混合检索。
-
M3 (40%):小程序全功能(人话对话、搜索、订阅提醒)交付并联调有赞支付。
-
M4 (10%):上线试运行一个月,系统压力测试与运维移交。
【报酬预算】 ¥35,000 - ¥50,000(视方案深度而定),按里程碑结款,不拖欠。
【如何联系】 请附带您的 n8n/Dify 实战案例及 GitHub 链接,私信联系。
招聘类型:
职业:
工作方式:
领域:
0





